Need single, low-speed, digital output pin on EMC2
Posted: Mon Jun 05, 2017 12:52 pm
by Ananya.Muddukrishna
Hi,
I need a single, low-speed, digital output pin on EMC2 to communicate with an external microcontroller. The interface to this pin should preferably be simple. Such pins are available on the Rasberry Pi or the Beaglebone Black for general purpose I/O.
Is such a pin available on the EMC2?
I was unable to find a good answer to this in the documentation. The TTL I/O port, the 1-device port, and the RS232 port (underneath) are good alternatives but I would like a confirmation from you.
Best regards,
Ananya
Re: Need single, low-speed, digital output pin on EMC2
Posted: Mon Jun 05, 2017 1:09 pm
by Timoteo
Ananya wrote: Hi,
Are there general purpose I/O pins on the EMC2?
I need a single digital output pin to communicate with an external microcontroller.
Best regards,
Ananya
Timoteo wrote:Hi Ananya,
Which kind of physical connection would you do? If you just need "pins", you could try with the LVTTL (JP3). If you have material to use it, another thing you could try, is disconnect the SEIC extension, and use pins from there (J4).
If you have SMA cables, you can use the 2 SMA outputs at the SEIC
extension. (A1,A2)
Give me details of how you would connect your output pin, and I can
think of a solution
Timoteo
Ananya wrote:Hi Timoteo,
I just a single pin that puts out logic high when a program starts running and logic low when the program finishes.
An external microcontroller will sense changes on this pin and take power measurement actions.
I want to be able to set/reset this pin easily from the program and would prefer a simple female-to-female wire connection to the microcontroller.
Best regards,
Ananya
Which kind of female to female? What I mean is, the microcontroller you want to interact with, is it on a specific board, or you are using a protoboard, etc?
Im thinking about how to connect it.
In case you can use SMA, you could use A1 from the SEIC:

- 1.jpg (617.83 KiB) Viewed 19338 times
Regards,
Timoteo
Timoteo wrote:

- 2.png (1.04 MiB) Viewed 19338 times
This is the cable we normally use to connect the LVTTL.
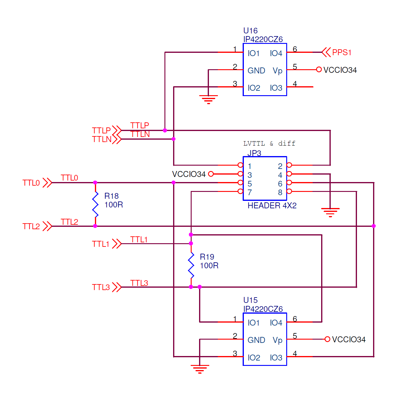
According to the Schematics:

- 3.png (75.78 KiB) Viewed 19338 times
(JP3) It has 8 pins. TTLN, TTLP, TTL0, TTL1, TTL2, TTL3, VCC, GND.
As long as you don’t use pin 4 or pin 3 (GND and VCC respectively) you will be alright.
I show you which one is which one:

- 4.png (122.36 KiB) Viewed 19338 times
The pins of the FPGA:
Code: Select all
EMC2-DP V2 JBX JBX PIN JMX PIN JMX TE0715-30
CARRIER SIGNAL FPGA PIN SIGNAL
TTL3/U15-1/JP3-8 JB2 12 11 JM2 R3 B34_L17_P
TTL2/U15-4/JP3-6 JB2 14 13 JM2 R2 B34_L17_N
TTL1/U15-6/JP3-7 JB2 16 15 JM2 P3 B34_L18_P
TTL0/U15-3/JP3-5 JB2 18 17 JM2 P2 B34_L18_N
TTLN/U16-3/JP3-1 JB2 22 21 JM2 K4 B34_L11_P
TTLP/U16-1/JP3-2 JB2 24 23 JM2 K3 B34_L11_N
I don’t know if your cables fit in those pins. Did you check it?
Timoteo
Ananya wrote:Great information as usual Timo!
I think LVTTL will work.
I will use one of the pins to communicate with the microcontroller. I dont know if the wires I have fit. I will ask Asbjorn to check. He is the only one at NTNU with a board.
I will keep you posted.
- Ananya
Re: Need single, low-speed, digital output pin on EMC2
Posted: Mon Jun 05, 2017 1:54 pm
by Ananya.Muddukrishna
I got confirmation from Asbjorn that the TTL port pins match the GPIO cables I use. Also, he found that 1.8V is the only configuration that works. This means that I need to use a level shifter while talking to the microcontroller.